
Our services are designed to meet all AHJ submittal requirements, ensuring your electronic lock plans are compliant, accurate, and ready for approval.
Our electronic locks permit services ensure that all electronic lock installations comply with local regulations and safety standards.
We provide detailed documentation and support to facilitate a smooth permitting process.
Navigating electronic lock permitting and code regulations can be daunting. These processes ensure that access control systems comply with building codes and safety standards. Each jurisdiction has specific requirements concerning occupant safety, door hardware, and exit routes.
At Permit Lock Design, we specialize in electronic lock permitting, ensuring your compliance with local codes. Our team provides comprehensive services, including device layout, and specification sheets. Our streamlined process includes quick quotes and prompt submission of drawing packages. Plans are delivered professionally with your company branding, accessible any time.
Electronic door locks bring safety, but permit slow jobs when drawings miss details. Permit Lock Design handles Electronic Lock Permitting Service work with care, speed, and real field knowledge. Plans are clean, readable, and ready for review.
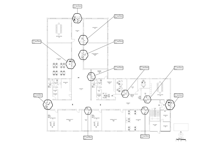
Every Access Control Permit Drawing shows how doors lock, unlock, and stay safe during emergencies. Fire code, life safety, and local rules are always checked. These are locking systems to be permitted the right way, not guessed.
Projects in Houston face strict reviews. A proper Door locking system permit Houston packages to avoid rejections. For larger builds, Commercial door lock permit Houston and Commercial electronic lock permit Texas drawings are tailored to city and state needs.
This is an End To End Security Permitting Service. Scope review, device layout, wiring paths, and notes all work together. Contractors get answers fast. Inspectors get clarity. Timelines stay intact.
Years of permit experience shape each set. No fluff. No missing notes. Just clear drawings that speak the same language as reviewers and installers.
Permit Lock Design keeps security permits simple, steady, and human, helping builders, integrators, and owners move forward with confidence, fewer revisions, and doors that pass inspection the first time.